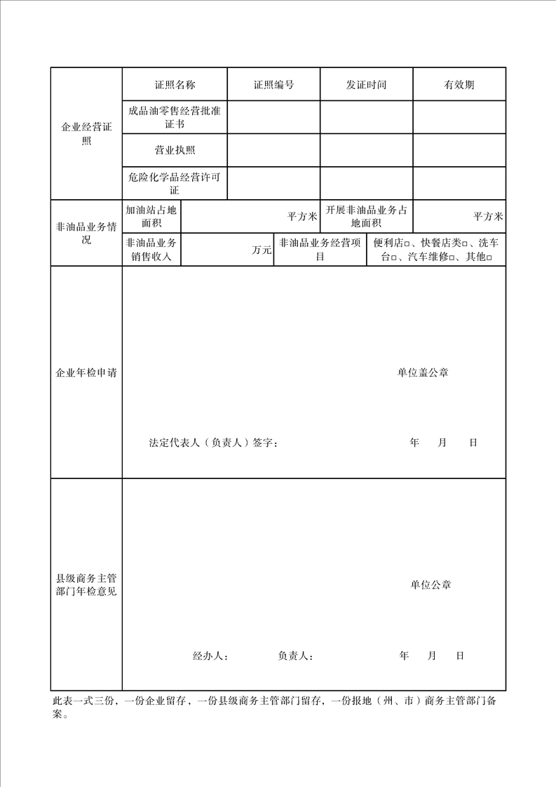
关于公开征求《新疆维吾尔自治区成品油流通管理实施细则(征求意见稿)》有关意见的公告 -h365官方网站

关于公开征求《新疆维吾尔自治区成品油流通管理实施细则(征求意见稿)》有关意见的公告

文章来源: 自治区商务厅 发布时间: 2026-02-05 16:08 浏览次数:
【字体: 打印本文
































































关联稿件:

扫一扫在手机打开当前页

网站地图